太阳成集团122cc
首页
太阳集团概况
+
太阳集团简介
现任领导
历任领导
机构设置
联系我们
师资队伍
+
师资概况
人才工程
名师风采
系部人才
人才招聘
学科科研
+
学科队伍
学术交流
科研业绩
基地平台
人才培养
+
本科生培养
研究生培养
教学动态
党群天地
+
组织架构
党建动态
工会工作
廉政建设
学生工作
+
组织机构
通知公告
学工动态
六进公寓
心理健康
风采展示
招生就业
+
招生工作
就业工作
创新创业
考研动态
管理制度
+
教学管理
科研管理
组织人事
学生管理
下载中心
+
综合
教学
科研
学工
招生就业
+
招生工作
就业工作
创新创业
考研动态
就业工作
您的当前位置:
首页
》
招生就业
》
就业工作
》 正文
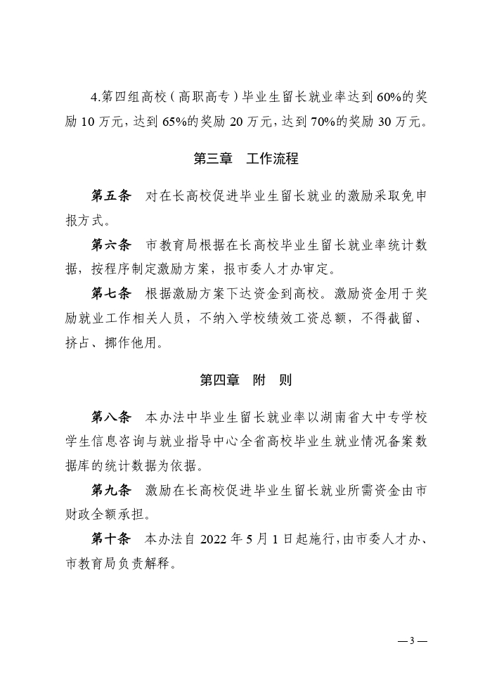
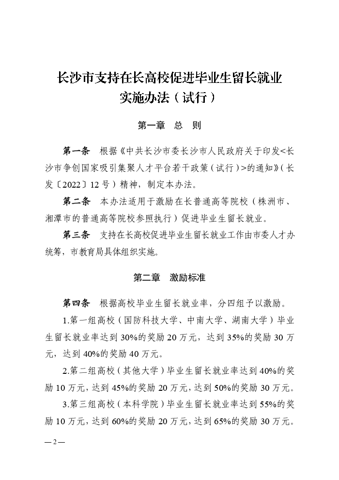
政策知多少|中共长沙市委人才工作领导小组办公室长沙市教育局关于印发《长沙市支持在长高校促进毕业生留长就业实施办法(试行)》的通知
发布时间:2022年07月04日 11:13
点击数:
来源:
上一条:
政策知多少|中共长沙市委人才工作领导小组办公室关于印发《长沙市大学生实习补贴实施办法(试行)》的通知
下一条:
2022年长沙公交运营有限公司社会公开招聘公告
【关闭】